|

|
Amphitryon draws his sword to defend his child against the serpents. 7203 detail: The child Hercules strangles the snakes. Ercolano. National Archaeological Museum, Naples. Amphitryon draws his sword to defend his child against the serpents.
|
|
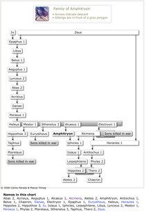
Amphitryon is the stepfather of Heracles 1. After having by accident killed his father-in-law Electryon 1, king of Mycenae, he was banished from that city, and settled in Thebes.
The sons of Perseus 1
When Perseus 1, founder of Mycenae, departed from this world, he was succeeded on the throne of Mycenae by his son Electryon 1, who in turn was succeeded by his brother Sthenelus 3. A third son of Perseus 1, Alcaeus 1, is Amphitryon's father. Who Amphitryon's mother was is uncertain (see Parentage below), as it is also uncertain who the wives of the other two brothers, Electryon 1 and Sthenelus 3, were. But the following may be noticed: a daughter of Pelops 1 is mentioned as wife of Alcaeus 1, Electryon 1 is said to have consorted with a daughter of Pelops 1 (either Eurydice 11 or Lysidice 2), and Sthenelus 3's wife is Nicippe 2, who is also a daughter of Pelops 1. This is how the Pelopides infiltrated the royal house of Mycenae, and eventually (counting from Eurystheus, son of Sthenelus 3 and Nicippe 2), took power in the city, keeping it until the HERACLIDES, who are Perseids, that is descendants of Perseus 1, invaded the Peloponnesus.
Descendants of Mestor 1
Another son of Perseus 1, Mestor 1 married Lysidice 2 (who is also mentioned as wife of King Electryon 1). They had a daughter Hippothoe 3, who had by Poseidon a son Taphius, who colonized Taphos, off the coast of Acarnania (northwestern Greece), and called the people Teleboans. Taphius had a son Pterelaus, who became king of Taphos. Pterelaus was made immortal by Poseidon, who implanted a golden hair in his head. Electryon 1 was still reigning in Mycenae when the sons of King Pterelaus of Taphos came with an army claiming their share of the kingdom of Mycenae on account of the rights of Mestor 1, brother of King Electryon 1.
Massacre
As Electryon 1 refused to listen to their claims, the sons of Pterelaus started to plunder the country driving away the cattle. So Electryon 1 sent his own sons against the sons of Pterelaus, and in the battle that ensued, all were killed on both sides except Everes 3, son of Pterelaus, and Licymnius, bastard son of Electryon 1. When the Taphians after the battle realized that they could not stay in Mycenaean territory, they sailed away, entrusting the cattle they had stolen from Electryon 1 to Polyxenus 1, a king in Elis. However, Amphitryon ransomed the cattle. King Electryon 1 then, having lost all his sons but one, decided to wage war against Taphos and he committed the kingdom to Amphitryon and gave him his daughter Alcmena, making him swear that he would keep her a virgin until his return from war. However, Electryon 1 never left, because he was, as they say, accidentally killed by Amphitryon. For when he was receiving the cattle back, Amphitryon threw a club against a disobedient cow, and the club, having rebounded, stroke Electryon 1's head and killed him.
Amphitryon banished
This is how Amphitryon lost the throne of Mycenae. For now, Sthenelus 3, seizing the throne of both Mycenae and Tiryns, banished Amphitryon from the whole territory on account of his brother's death. Amphitryon then came to Thebes in the company of Alcmena and Licymnius, being purified by Creon 2, who ruled Thebes in several periods. Some say that in ancient times the house of Amphitryon and his room could still be seen, and that there was an inscription that read:
"When Amphitryon was about to bring here his bride Alcmena, he chose this as a chamber for himself. Trophonius and Agamedes made it." (Pausanias, Description of Greece 9.11.1).
(Trophonius and Agamedes 1, sons of Erginus 1, were the builders who constructed the fourth temple of Apollo at Delphi.)
Conditions for marriage
However, when they came to Thebes, Alcmena refused to marry Amphitryon until he avenged her brothers, who had died in the battle against the sons of King Pterelaus of Taphos. Wishing to marry Alcmena, Amphitryon asked Creon 2 and the Thebans for military aid, and Creon 2 answered that he would supply it if Amphitryon would first help the Thebans to get rid of a fox that was ravaging the country.
The Cadmean Fox and the Cretan dog
This fox had been sent by the wrath of Dionysus 2, whom the Thebans had refused to accept, to torment them. And each month, they exposed one child in an attempt to prevent the beast to carry off many. Amphitryon undertook the task, but it was fated that nobody would catch this fox that was so swift that it could outrun all dogs. Not being able to catch the animal, Amphitryon went to Athens in order to meet Cephalus 1, son of Deion, son of Aeolus 1, and offer him a share of the Taphian spoils if he would bring to the chase the dog that his wife Procris 2 had received as a gift from King Minos 2 of Crete. For in the same way as the fox was fated to outrun all dogs, this dog was fated to catch whatever prey it pursued. And since fate, seeming to contradict itself, is blamed, Zeus, to put an end to this dilemma turned both beasts into stone, so soon the dog started to chase the fox.And since t The Thebans being now delivered from the beast that had tormented them, Amphitryon could start to think about his expedition against the Taphians.
Coalition against the Taphians
For this purpose, he formed a coalition, getting the support of Cephalus 1 from Athens, of Perseus 1's son Heleus from Argos, and from Creon 2 from Thebes. And with the support of these forces, Amphitryon attacked all the neighboring islands that were ruled from Taphos. However, as King Pterelaus was immortal because of his golden hair, Amphitryon could not take Taphos itself. But Pterelaus' daughter Comaetho 1 fell in love with the besieger, and pulled out her father's golden hair, causing his dead and letting Amphitryon subjugate the island. The fate of Comaetho 1 was the same as the fate of Scylla 2, whose father King Nisus 1 of Megara had a purple hair with the same attributes in the middle of his head. For Amphitryon, so soon he obtained victory, slew her, as Minos 2 killed Scylla 2 after he had taken Megara.
Amphitryon on his way back
When the war was over, Amphitryon returned to Thebes with the spoils, leaving behind Cephalus 1, after whom Cephallenia is called, and Heleus, who settled in the conquered islands. But while Amphitryon was on his way to Thebes, Zeus, assuming his likeness, made love to Alcmena, telling her about the outcome of the war. And that is why Alcmena did not seem to welcome Amphitryon when he returned and lay with her the same night that Zeus left, for she thought that she had already been with him. Amphitryon, confused, decided then to consult the seer Tiresias, who revealed that Zeus had lain with her before him.
Birth of twins
Alcmena bore in a single birth twin sons: Heracles 1, son of Zeus, and Iphicles, son of Amphitryon. Some have said that Hera sent two serpents to destroy Zeus' son, and that Amphitryon consulted Tiresias after watching the eight months old Heracles 1 kill the serpents. But others have said that it was Amphitryon himself who put the serpents in the bed in order to discover, by the children's reactions, which one of them was his own child. And when he saw Iphicles flee and Heracles 1 kill the serpents, he understood which child was Zeus', and which his own.
Battle against the Euboeans
During the time that Amphitryon lived in Thebes, a war broke out between the Thebans and the Euboeans led by Chalcodon 1. And Amphitryon, having gone to that war, slew Chalcodon 1 in battle. Chalcodon 1 is father of Elephenor, who led the Euboeans against Troy and was killed in the course of the Trojan War by Agenor 8, son of Antenor 1, an Elder of Troy.
Tribute to the Minyans
When Heracles 1 was a young man, the Thebans were forced to pay tribute to the Minyans, a people of northern Boeotia ruled by king Erginus 1. The reason for this tribute, which had to be paid for twenty years, was the death of Erginus 1's father Clymenus 2, son of Presbon, son of Phrixus 1, son of Athamas 1, son of Aeolus 1. Clymenus 2 was killed by Perieres 2, charioteer of Menoeceus 1, father of Creon 2, or as some say, by Thebans during a feast, and for a trivial reason. Heracles 1 happened to meet the heralds of Erginus 1 in their way to Thebes to demand the tribute, and being in a better position, nearly slaughtered them, for he cut off their ears, noses, and hands. And having hanged limbs and parts by ropes from their necks, he ironically told them to send that tribute to King Erginus 1.
Amphitryon dies in battle
In order to avenge this outrage against their heralds, the Minyans attacked the Thebans, who, having Heracles 1 on their side, won the day, but Amphitryon fell dead in the battle, and was later buried in Thebes.